发布时间:2026-03-20
双相交错并联Boost PFC凭借其输入电流纹波小,EMI设计简单,器件应力小等优点,成为大功率电源应用的首选。但是目前市场上现有的双相交错PFC控制器都为模拟控制,控制不灵活,外围电路复杂且价格昂贵,越来越难以满足市场上不同客户的应用需求。为了解决这个问题,慧能泰半导体推出国内首款集成驱动的数模混合CCM双相交错PFC控制器——HP1013A。它在PF值、THD、效率、动态响应等核心指标上均达到业内领先水平,同时提供丰富的系统级功能。
更值得关注的是,HP1013A内置驱动具备直驱SiC MOSFET的能力。近年来,SiC技术日趋成熟,价格逐年走低,性价比优势凸显。SiC MOSFET开关速度快、开关损耗低、高温导通阻抗稳定等特点,与HP1013A的交错PFC方案相结合,可实现效率与功率密度的双重跃升,为大功率电源设计提供极具竞争力的完整解决方案。
|
|
图一:HP1013A引脚定义和封装图
HP1013A芯片特性✦
灵活的PWM控制
– PWM 频率范围为 20 kHz 至 200 kHz
– 抖频功能可改善 EMI
– 两相交错可有效减小电流纹波
– 内部集成驱动
高性能控制环路
– 25 MHz ADC用于线路电压、输出电压和电流检测
– 动态性能优越
– 支持高压直流输入
多模式工作
– 重负载条件下的连续导通模式 (CCM)
– 轻负载条件下的断续导通模式 (DCM)
– 零负载条件下的打嗝模式(burst)
– 高低压可分别配置模式参数
故障保护
– 输入过压和欠压保护
– 输出过压和欠压保护
– 输出采样短路保护
– 电流CBC保护
– 过功率保护
– 外部NTC过温保护功能
– 输出Second OVP过压保护
系统功能
– 输出电压参考值跟随功率变化
– Relay的节电模式降低待机功耗
– Relay延时补偿功能减小冲击电流
– 功率计量功能
– 支持I2C & UART通信功能
– PFC OK指示功能
– X电容补偿功能以提升PF值
−40℃到+125℃的环境工作温度
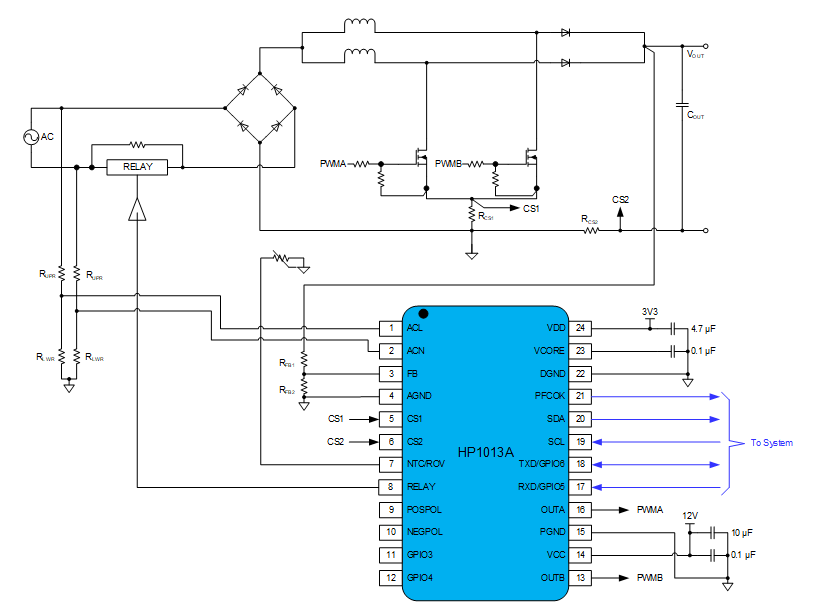
HP1013A的典型应用

图二:HP1013A典型应用电路图
HP1013A系统方案的优势
HP1013A相对于同类友商产品,具有更高的集成度、更好的灵活度、更丰富灵活的保护配置并支持多种外部通讯接口。相关对比信息如下表所示。

效率指标

图三:1 kW交错PFC评估板效率曲线
PF值&THD指标
图四:1 kW 交错PFC评估板PF值&THD指标
稳态工作波形
高低压输入满载下,系统稳态波形,可以很好地实现两相均流。

图五:1 kW交错PFC评估板满载稳态波形
负载动态
基于1000W交错PFC评估版测试,高压额定满载1000W,低压额定满载600W。负载空载切满载测试,输出电压跌落小于35V。

图六:1 kW交错PFC评估板动态指标
Phase Shedding
Phase Shedding功能,轻载时保持单相运行,可以进一步提升轻载时的效率以及PF值&THD指标。

图七:HP1013A Phase Shedding功能
HP1013A系统功能
PFC输出电压跟随功率变化的功能,配合后级DCDC变换器,可以帮助客户实现系统最优效率。

图八:HP1013A输出电压跟随功率变化的功能
轻载条件下,Relay的节电模式,可以关闭Relay的驱动,减少Relay的驱动功耗。以评估板实际使用的继电器为例,可以降低约400 mW的功耗,更适用于对待机功耗有严格要求的场合。
图九:Relay的节电模式
Relay的延时补偿功能,可以减小Relay闭合时的冲击电流。
图十:Relay的延时补偿功能
PFC OK指示功能,可以实现对后级DCDC变换器的控制。
图十一:PFC OK指示功能
图十二:功率计量功能
HP1013A 1 kW评估板
慧能泰同步推出了HP1013A 1 kW的评估板。该评估板基本参数如下:
输入电压范围:90 VAC~ 264 VAC
输出电压: 400 VDC
输出功率:1 kW

图十三:采用HP1013A的1 kW评估板